| Номер на схеме | Каталожный номер | Название | Количество | Детали | |||
|---|---|---|---|---|---|---|---|
| ? | 41E-23-10101 | AXLE ASS'Y,REAR | 1 | SN: 10001- KIT-FLAG: _- SERIALNO: 10001- |
|||
| ? | THIS ASSEMBLY CONSISTS OF ALL PARTS SHOWN IN FIGS.3201 TO 3231. | SERIALNO: |
|||||
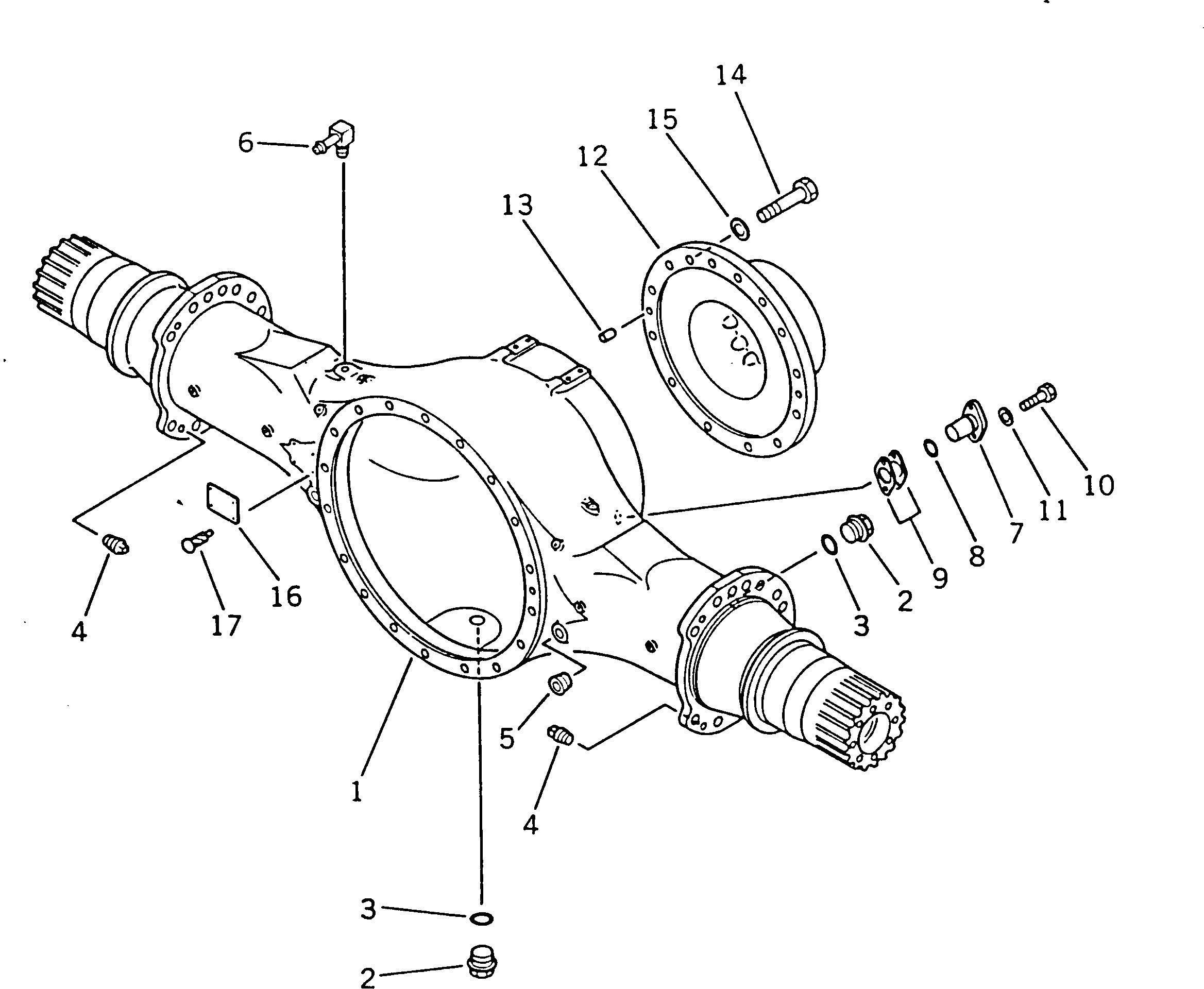
| ? | 41E-23-13101 | • HOUSING ASS'Y | 1 | SN: 10001- KIT-FLAG: _- SERIALNO: 10001- |
|||
| ? | 41E-23-13110 | • • HOUSING | 1 | SN: 10001- KIT-FLAG: _- SERIALNO: 10001- |
|||
| ? | 07044-13620 | • • PLUG | 2 | SN: 10001- KIT-FLAG: _- SERIALNO: 10001- |
|||
| ? | 07002-53634 | • • O-RING | 2 | SN: 10001- KIT-FLAG: _- SERIALNO: 10001- |
|||
| ? | 07042-20312 | • • PLUG | 4 | SN: 10001- KIT-FLAG: _- SERIALNO: 10001- |
|||
| ? | 02720-21616 | • • PLUG | 2 | SN: 10001- KIT-FLAG: _- SERIALNO: 10001- |
|||
| ? | 415-15-18431 | • • ELBOW | 1 | SN: 10001- KIT-FLAG: _- SERIALNO: 10001- |
|||
| ? | 425-22-13510 | • • SHAFT | 1 | SN: 10001- KIT-FLAG: _- SERIALNO: 10001- |
|||
| ? | 07000-53035 | • • O-RING | 1 | SN: 10001- KIT-FLAG: _- SERIALNO: 10001- |
|||
| ? | 425-22-00060 | • • SHIM KIT | 1 | SN: 10001- KIT-FLAG: _- SERIALNO: 10001- |
|||
| ? | ☆ | • • • SHIM, 0.2MM | 4 | SN: 10001- KIT-FLAG: _- SERIALNO: 10001- |
|||
| ? | ☆ | • • • SHIM, 0.3MM | 4 | SN: 10001- KIT-FLAG: _- SERIALNO: 10001- |
|||
| ? | ☆ | • • • SHIM, 1.0MM | 4 | SN: 10001- KIT-FLAG: _- SERIALNO: 10001- |
|||
| ? | 01010-31230 | • • BOLT | 2 | SN: 10001- KIT-FLAG: _- SERIALNO: 10001- |
|||
| ? | 01643-31232 | • • WASHER | 2 | SN: 10001- KIT-FLAG: _- SERIALNO: 10001- |
|||
| ? | 426-23-13312 | • • SUPPORT | 1 | SN: 10001- KIT-FLAG: _- SERIALNO: 10001- |
|||
| ? | 04020-01842 | • • PIN,DOWEL | 2 | SN: 10001- KIT-FLAG: _- SERIALNO: 10001- |
|||
| ? | 01010-62060 | • • BOLT | 14 | SN: 10001- KIT-FLAG: _- SERIALNO: 10001- |
|||
| ? | 01643-32060 | • • WASHER | 14 | SN: 10001- KIT-FLAG: _- SERIALNO: 10001- |
|||
| ? | 22X-22-13171 | • • PLATE, NAME,(LIMITED SUPPLY) | 1 | SN: 10001- KIT-FLAG: _- SERIALNO: 10001- |
|||
| ? | 04418-03060 | • • SCREW | 4 | SN: 10001- KIT-FLAG: _- SERIALNO: 10001- |
