| Номер на схеме | Каталожный номер | Название | Количество | Детали | |||
|---|---|---|---|---|---|---|---|
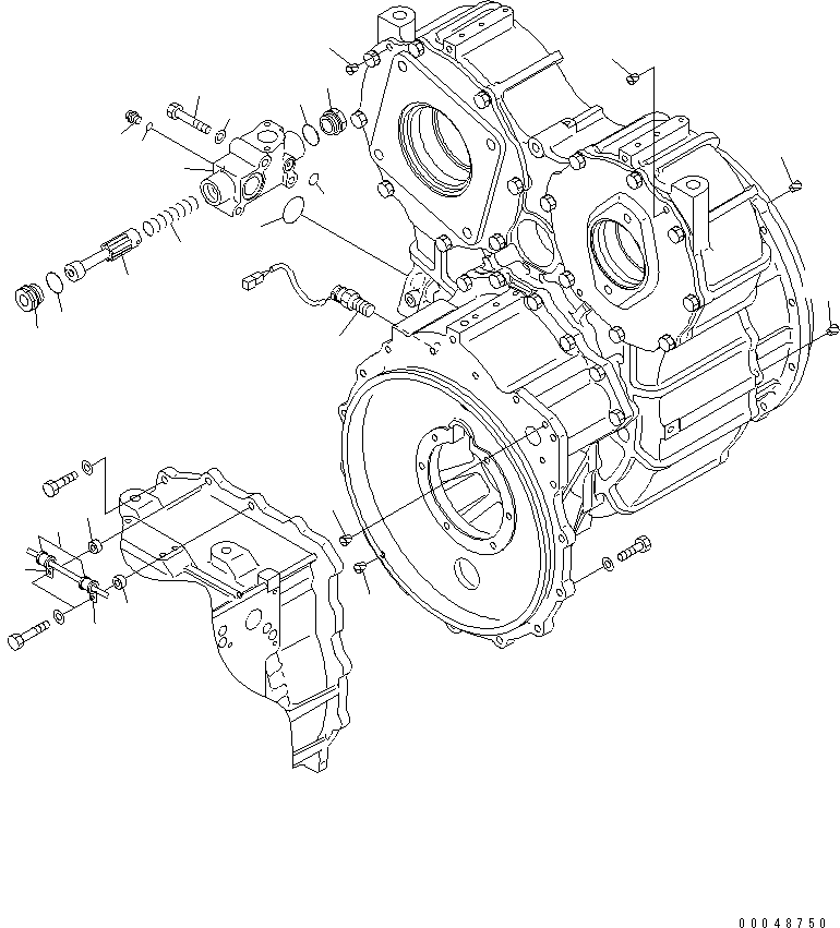
| ? | (425-13-31000) | TORQUE CONVERTER A. | 1 | SN: 60001- KIT-FLAG: _- SERIALNO: 60001- |
|||
| ? | (425-13-31010) | TORQUE CONVERTER A.,(WITH LOCK-UP) | 1 | SN: 60001- KIT-FLAG: _- SERIALNO: 60001- |
|||
| ? | THESE ASSEMBLIES CONSIST OF ALL PARTS SHOWN IN FIGS.F4310-51A0 TO F4310-55A0. | SERIALNO: |
|||||
| ? | 425-13-36400 | • VALVE ASS'Y | 1 | SN: 60001- KIT-FLAG: _- SERIALNO: 60001- |
|||
| ? | 426-13-46410 | • • BODY | 1 | SN: 60001- KIT-FLAG: _- SERIALNO: 60001- |
|||
| ? | 195-13-16420 | • • SPOOL | 1 | SN: 60001- KIT-FLAG: _- SERIALNO: 60001- |
|||
| ? | 195-13-16430 | • • SPRING | 1 | SN: 60001- KIT-FLAG: _- SERIALNO: 60001- |
|||
| ? | 195-13-16141 | • • PLUG | 1 | SN: 60001- KIT-FLAG: _- SERIALNO: 60001- |
|||
| ? | 195-13-16450 | • • PLUG | 1 | SN: 60001- KIT-FLAG: _- SERIALNO: 60001- |
|||
| ? | 07002-63634 | • • O-RING (K1) | 2 | SN: 60001- KIT-FLAG: _- SERIALNO: 60001- |
|||
| ? | 708-8E-16150 | • • PLUG | 1 | SN: 60001- KIT-FLAG: _- SERIALNO: 60001- |
|||
| ? | 07002-61023 | • • O-RING (K1) | 1 | SN: 60001- KIT-FLAG: _- SERIALNO: 60001- |
|||
| ? | 07000-72018 | • O-RING (K1) | 1 | SN: 60001- KIT-FLAG: _- SERIALNO: 60001- |
|||
| ? | 07000-73045 | • O-RING (K1) | 1 | SN: 60001- KIT-FLAG: _- SERIALNO: 60001- |
|||
| ? | 01010-81295 | • BOLT | 3 | SN: 60001- KIT-FLAG: _- SERIALNO: 60001- |
|||
| ? | 01643-31232 | • WASHER | 3 | SN: 60001- KIT-FLAG: _- SERIALNO: 60001- |
|||
| ? | 04434-51612 | • CLIP | 2 | SN: 60001- KIT-FLAG: _- SERIALNO: 60001- |
|||
| ? | 07095-20211 | • CUSHION | 2 | SN: 60001- KIT-FLAG: _- SERIALNO: 60001- |
|||
| ? | 6151-71-9710 | • SPACER | 2 | SN: 60001- KIT-FLAG: _- SERIALNO: 60001- |
|||
| ? | 7861-93-2330 | • SENSOR | 1 | SN: 60001- KIT-FLAG: _- SERIALNO: 60001- |
|||
| ? | 07049-01215 | • PLUG | 15 | SN: 60001- KIT-FLAG: _- SERIALNO: 60001- |