| Номер на схеме | Каталожный номер | Название | Количество | Детали | |||
|---|---|---|---|---|---|---|---|
| ? | (417-15-11003) | TRANSMISSION ASS'Y | 1 | SN: 30001- |
|||
| ? | (417-15-11002) | TRANSMISSION ASS'Y | 1 | SN: 20001-29999 |
|||
| ? | (417-15-11001) | TRANSMISSION ASS'Y | 1 | SN: 10001-19999 |
|||
| ? | THESE ASSEMBLIES CONSIST OF ALL PARTS SHOWN IN FIGS.2111 TO 2171. | ||||||
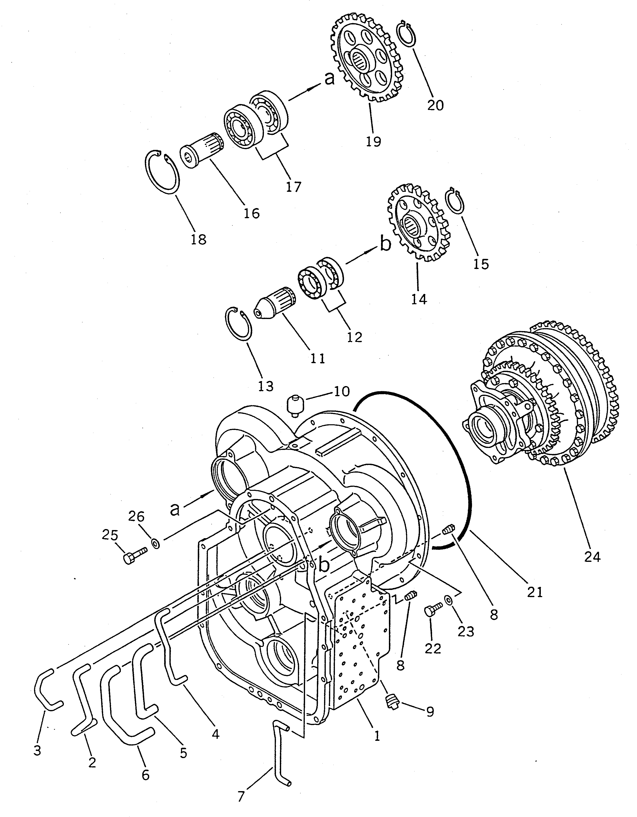
| ? | 417-15-18303 | • CASE ASS'Y | 1 | SN: 20001- |
|||
| ? | 417-15-18302 | • CASE ASS'Y | 1 | SN: 10121-19999 |
|||
| ? | □417-15-18301 | • CASE ASS'Y | 1 | SN: 10001-10120 |
|||
| ? | ☆ | • • CASE | 1 | SN: 20001- |
|||
| ? | ☆ | • • CASE | 1 | SN: 10121-19999 |
|||
| ? | ☆ | • • CASE | 1 | SN: 10001-10120 |
|||
| ? | ☆ | • • TUBE | 1 | SN: 10001- |
|||
| ? | ☆ | • • TUBE | 1 | SN: 10001- |
|||
| ? | ☆ | • • TUBE | 1 | SN: 10001- |
|||
| ? | ☆ | • • TUBE | 1 | SN: 10001- |
|||
| ? | ☆ | • • TUBE | 1 | SN: 10001- |
|||
| ? | ☆ | • • TUBE | 1 | SN: 10001- |
|||
| ? | 07042-00415 | • PLUG | 1 | SN: 10001- |
|||
| ? | 07042-70415 | • PLUG | 1 | SN: 30083- |
|||
| ? | 07042-00415 | • PLUG | 1 | SN: 10001-30082 |
|||
| ? | 07042-01019 | • PLUG | 1 | SN: 10001- |
|||
| ? | 07030-00252 | • BREATHER | 1 | SN: 10001- |
|||
| ? | 417-15-14110 | • SHAFT | 1 | SN: 10001- |
|||
| ? | 06030-06009 | • BEARING | 2 | SN: 10001- |
|||
| ? | 04065-07525 | • RING,SNAP | 1 | SN: 10001- |
|||
| ? | 419-15-14150 | • GEAR¤ 39 TEETH | 1 | SN: 10001- |
|||
| ? | 04064-04518 | • RING,SNAP | 1 | SN: 10001- |
|||
| ? | 419-15-14111 | • SHAFT | 1 | SN: 10001- |
|||
| ? | (☒419-15-14110) | • SHAFT | 1 | SN: (10001-19999) |
|||
| ? | 419-15-14910 | • RING,SNAP | 1 | SN: 10001- |
|||
| ? | 06030-06309 | • BEARING | 2 | SN: 10001- |
|||
| ? | 04065-01030 | • RING,SNAP | 1 | SN: 10001- |
|||
| ? | 417-15-14130 | • GEAR¤ 44 TEETH | 1 | SN: 10001- |
|||
| ? | 04064-04518 | • RING,SNAP | 1 | SN: 10001- |
|||
| ? | 424-13-11110 | • O-RING (K1) | 1 | SN: 10001- |
|||
| ? | 01010-31030 | • BOLT | 12 | SN: 10001- |
|||
| ? | 01643-31032 | • WASHER | 12 | SN: 10001- |
|||
| ? | (711-58-00111) | • TORQUE CONVERTER A. | 1 | SN: 30001- |
|||
| ? | □711-58-00011 | • TORQUE CONVERTER A. | 1 | SN: (988)-29999 |
|||
| ? | □711-58-00010 | • TORQUE CONVERTER A. | 1 | SN: 10001-(987) |
|||
| ? | 01010-31235 | • BOLT | 5 | SN: 10001- |
|||
| ? | 01643-31232 | • WASHER | 5 | SN: 10001- |
